外部诊断手持设备
外部诊断手持设备是一种通过线缆连接到服务器的外部设备。借助外部诊断手持设备,您可以快速访问系统信息,如错误、系统状态、固件、网络和运行状况信息。
外部诊断手持设备的位置
| Location | 标注 |
|---|---|
外部诊断手持设备通过外部线缆连接到服务器。 ![]() | 1 外部诊断手持设备 |
| 2 磁性底部 使用此组件可以将诊断手持设备贴附到机架的顶部或侧面,从而腾出双手来执行维修任务。 | |
| 3 外部诊断接口 此接口位于服务器正面,用于连接外部诊断手持设备。 |

向前推动插头上的塑料夹。
保持塑料夹不动,同时从接口上拔下线缆。
显示面板概览
诊断设备包括一个 LCD 显示屏和 5 个导航按钮。
![]() | 1 LCD 显示屏 |
| 2 滚动按钮(向上/向下/向左/向右) 按滚动按钮可找到和选择系统信息。 | |
| 3 选择按钮 按选择按钮可在菜单选项中进行选择。 |
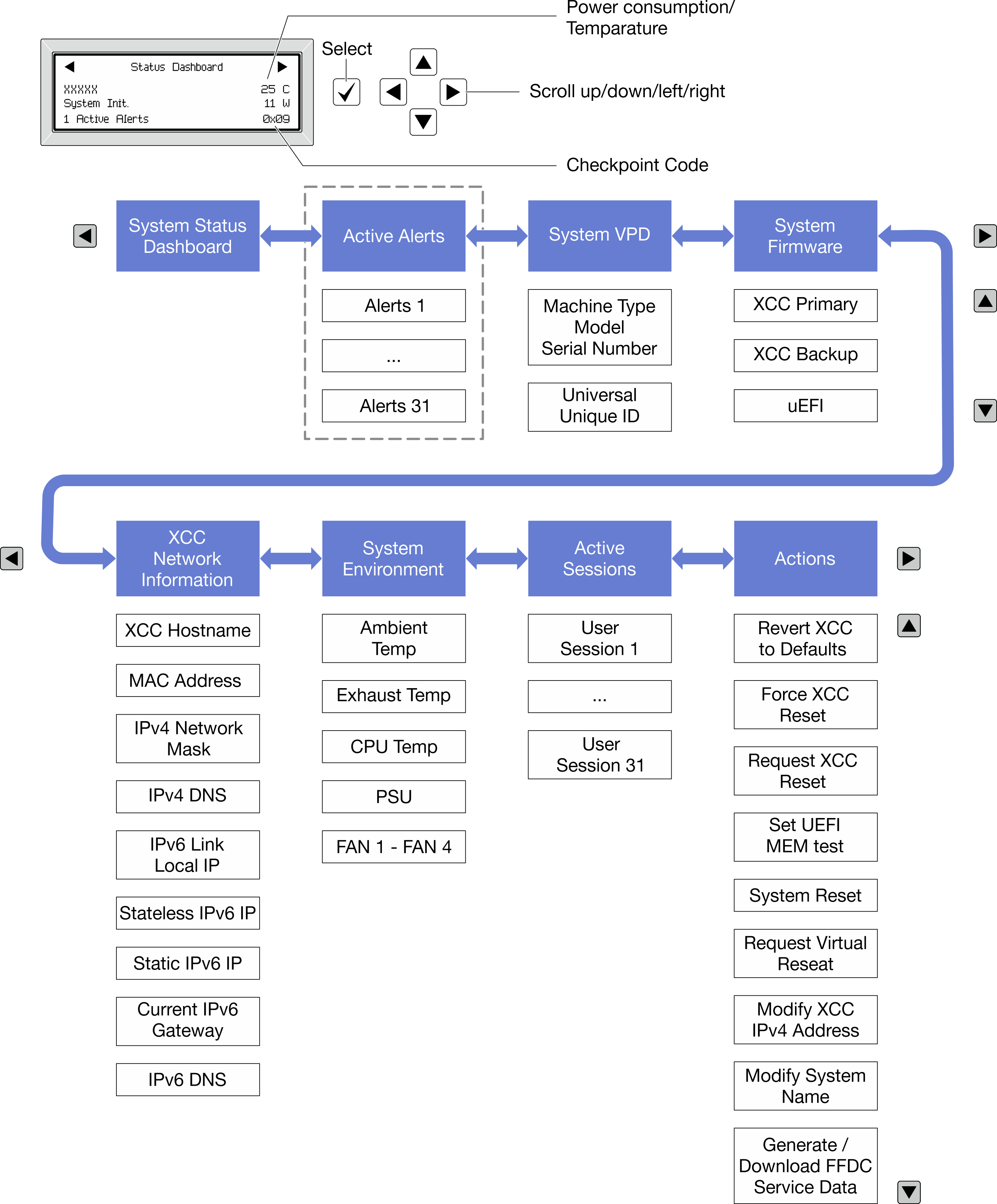
选项流程图
SC750 V4 不支持以下功能:请求模拟插拔、修改 XCC 静态 IPv4 地址、修改系统名称以及生成/下载 FFDC 服务数据。
LCD 面板显示各种系统信息。可使用滚动按钮浏览选项。
根据型号的不同,LCD 显示屏上的选项和条目可能会有所不同。

完整菜单列表
以下是可用选项的列表。使用选择按钮在单个选项和下级信息条目间切换,使用滚动按钮在多个选项或信息条目间切换。
根据型号的不同,LCD 显示屏上的选项和条目可能会有所不同。
| 主菜单 | 示例 |
|---|---|
1 系统名称 2 系统状态 3 活动警报数量 4 温度 5 功耗 6 检查点代码 | ![]() |
| 子菜单 | 示例 |
|---|---|
主屏幕:活动错误数量 注 活动警报菜单仅显示活动错误的数量。如果未出现任何错误,那么导航期间 活动警报菜单将不可用。 | |
详细信息屏幕:
| |
| 子菜单 | 示例 |
|---|---|
| |
| 子菜单 | 示例 |
|---|---|
主 XCC
| |
备用 XCC
| |
UEFI
| |
| 子菜单 | 示例 |
|---|---|
注 仅显示当前正在使用的 MAC 地址(扩展或共享)。 | |
| 子菜单 | 示例 |
|---|---|
| |
| 子菜单 | 示例 |
|---|---|
| 活动会话的数量 | |
SC750 V4 不支持以下功能:请求模拟插拔、修改 XCC 静态 IPv4 地址、修改系统名称以及生成/下载 FFDC 服务数据。
| 子菜单 | 示例 |
|---|---|
提供以下快速操作:
| |


