Setting up your cluster environment
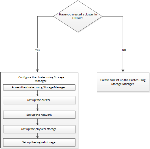
You can create a cluster by using Storage Manager or the command-line interface (CLI). To create a cluster by using Storage Manager, you must set up the node management IP address on any node in the cluster network. If you have created a cluster by using the CLI, you can configure the cluster by using Storage Manager.

Give documentation feedback