Auricular de diagnóstico externo
El auricular de diagnóstico externo es un dispositivo externo que está conectado al servidor con un cable y permite tener acceso rápido a información del sistema, como los errores, el estado del sistema, el firmware, la red y la información del estado.
Ubicación del auricular de diagnóstico externo
| Ubicación | Referencias de ilustración |
|---|---|
El auricular de diagnóstico externo se conecta al servidor con un cable externo. ![]() | 1 Auricular de diagnóstico externo |
| 2 Parte inferior magnética Con este componente, el auricular de diagnósticos se puede conectar a la parte superior o al lateral del bastidor para dejar libres las manos para realizar las tareas de servicio. | |
| 3 Conector de diagnóstico externo Este conector está ubicado en la parte frontal del servidor y se utiliza para conectar un auricular de diagnóstico externo. |

Presione el clip de plástico en el conector hacia delante.
Sujete el clip y quite el cable del conector.
Visión general del panel de la pantalla
El dispositivo de diagnósticos consta de una pantalla LCD y 5 botones de navegación.
![]() | 1 Pantalla LCD |
| 2 Botones de desplazamiento (arriba/abajo/izquierda/derecha) Presione los botones de desplazamiento para ubicar y seleccionar la información del sistema. | |
| 3 Botón Seleccionar Presione el botón Seleccionar para seleccionar las opciones del menú. |
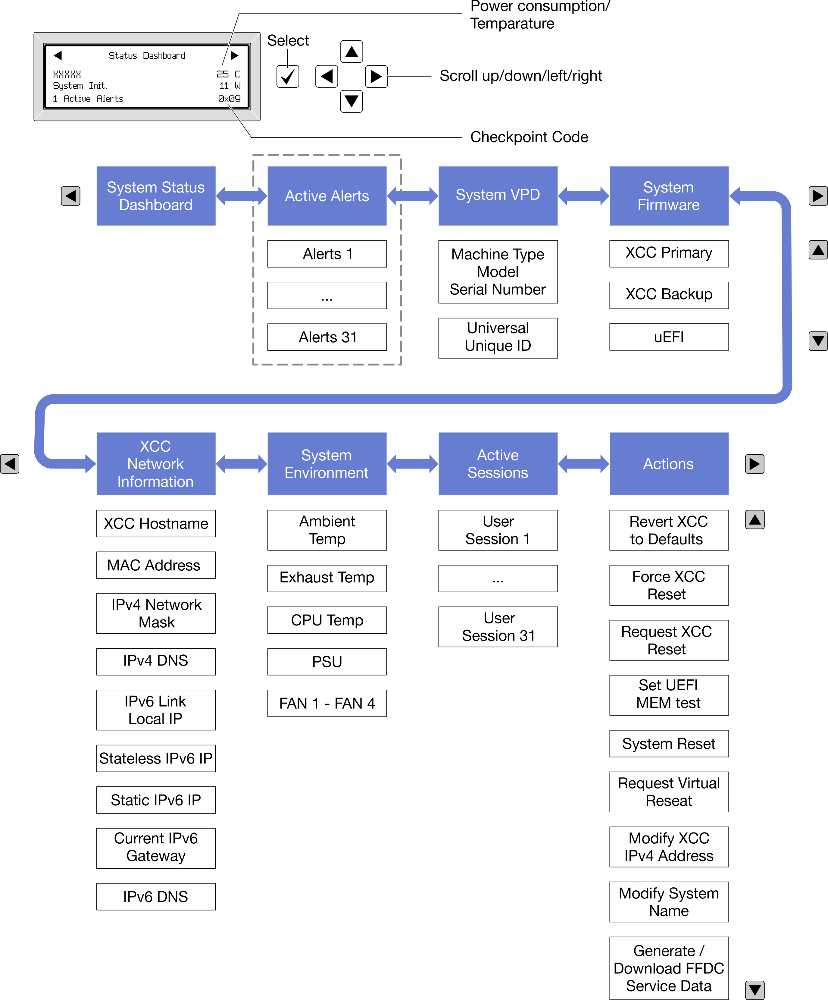
Diagrama de flujo de las opciones
SC750 V4 no admite las siguientes funciones: Solicitar reubicación virtual, Modificar dirección IPv4 estática de XCC, Modificar el nombre del sistema y Generar/descargar datos de servicio FFDC.
El panel LCD muestra distintos tipos de información del sistema. Desplácese por las opciones con las teclas de desplazamiento.
En función del modelo, las opciones y las entradas de la pantalla LCD pueden ser distintas.

Lista de menú completa
A continuación se muestra la lista de las opciones disponibles. Alterne entre una opción y las entradas subordinadas de información con el botón Seleccionar y alterne entre las opciones o las entradas de información con los botones de desplazamiento.
En función del modelo, las opciones y las entradas de la pantalla LCD pueden ser distintas.
| Menú de inicio | Ejemplo |
|---|---|
1 Nombre de sistema 2 Estado del sistema 3 Cantidad de alertas activas 4 Temperatura 5 Consumo de energía 6 Código de punto de comprobación | ![]() |
| Submenú | Ejemplo |
|---|---|
Pantalla de inicio: Cantidad de errores activos Nota El menú Alertas activasmuestra solo la cantidad de errores activos. Si no hay errores, el menú Alertas activasno estará disponible durante la navegación. | |
Pantalla de detalles:
| |
| Submenú | Ejemplo |
|---|---|
| |
| Submenú | Ejemplo |
|---|---|
XCC principal
| |
XCC de copia de seguridad
| |
UEFI
| |
| Submenú | Ejemplo |
|---|---|
Nota Solo se muestra la dirección MAC que está actualmente en uso (extensión o compartida). | |
| Submenú | Ejemplo |
|---|---|
| |
| Submenú | Ejemplo |
|---|---|
| Cantidad de sesiones activas | |
SC750 V4 no admite las siguientes funciones: Solicitar reubicación virtual, Modificar dirección IPv4 estática de XCC, Modificar el nombre del sistema y Generar/descargar datos de servicio FFDC.
| Submenú | Ejemplo |
|---|---|
Hay varias acciones rápidas disponibles:
| |


