Ensemble de diagnostics externe
L’ensemble de diagnostics externe est un dispositif externe connecté au serveur via un câble, qui permet d’accéder rapidement aux informations système, telles que les erreurs, l’état du système, le microprogramme, le réseau et les données d’intégrité.
Emplacement de l’ensemble de diagnostics externe
| Emplacement | Légendes |
|---|---|
L’ensemble de diagnostics externe est connecté au serveur au moyen d’un câble externe. ![]() | 1 Ensemble de diagnostics externe |
| 2 Partie inférieure magnétique Avec ce composant, l’ensemble des diagnostics peut être fixé sur le dessus ou sur le côté de l’armoire afin de faciliter les tâches de maintenance. | |
| 3 Connecteur de diagnostics externe Ce connecteur est situé à l’avant du serveur et peut être utilisé pour connecter un ensemble de diagnostics externe. |

Appuyez sur le clip en plastique à l’avant du connecteur.
Maintenez le clip et retirez le câble du connecteur.
Présentation du panneau d’affichage
Le dispositif de diagnostic est composé d’un écran LCD et de 5 boutons de navigation.
![]() | 1 Écran LCD |
| 2 Boutons de défilement (haut/bas/gauche/droite) Appuyez sur les boutons de défilement pour rechercher et sélectionner les informations système. | |
| 3 Bouton de sélection Appuyez sur le bouton de sélection pour effectuer votre sélection parmi les options du menu. |
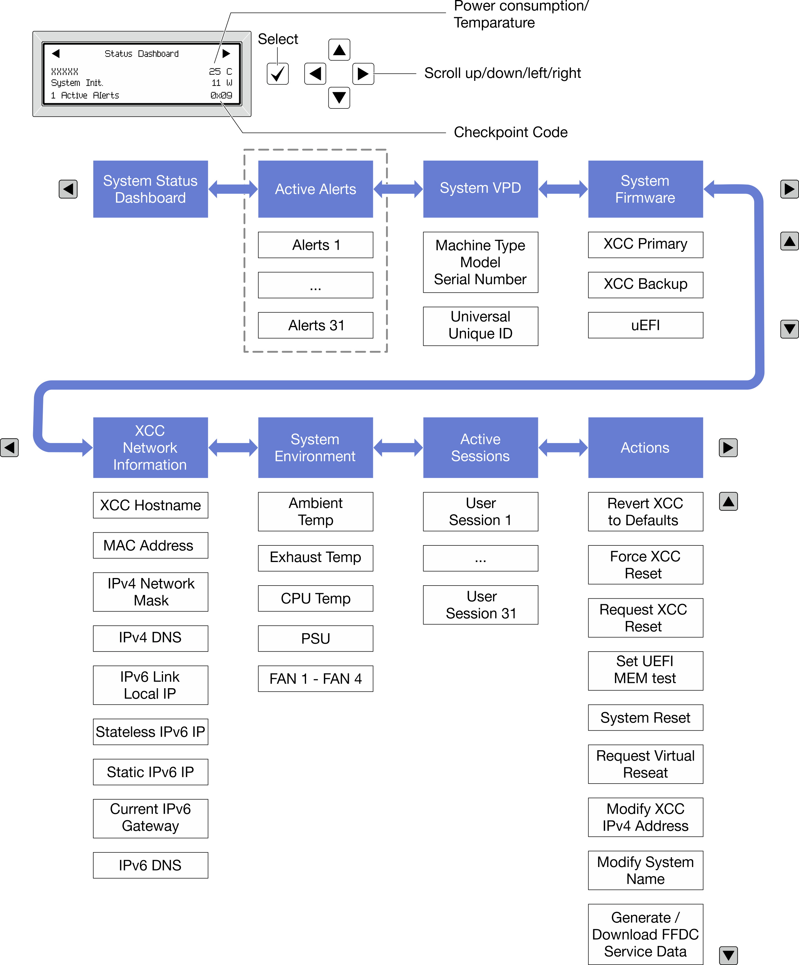
Organigrammes des options
Le SC750 V4 ne prend pas en charge les fonctions suivantes : demander une réinstallation virtuelle, modifier l’adresse IPv4 statique du XCC, modifier le nom du système et générer/télécharger les données de maintenance FFDC.
Le panneau LCD affiche différentes informations système. Parcourez les options à l’aide des touches de défilement.
Selon le modèle, les options et les entrées sur l’écran LCD peuvent différer.

Liste de menus complète
Les options disponibles sont répertoriées ci-après. Basculez entre une option et les entrées d’informations annexes avec le bouton de sélection et basculez entre les options ou les entrées d’informations avec les boutons de défilement.
Selon le modèle, les options et les entrées sur l’écran LCD peuvent différer.
| Menu Accueil | Exemple |
|---|---|
1 Nom du système 2 État du système 3 Nombre d’alertes actives 4 Température 5 Consommation électrique 6 Code de point de contrôle | ![]() |
| Sous-menu | Exemple |
|---|---|
Écran d’accueil : Nombre d’erreurs actives Remarque Le menu « Alertes actives » affiche uniquement la quantité d’erreurs actives. Si aucune erreur ne se produit, le menu « Alertes actives » n’est pas disponible durant la navigation. | |
Écran des détails :
| |
| Sous-menu | Exemple |
|---|---|
| |
| Sous-menu | Exemple |
|---|---|
XCC primaire
| |
Sauvegarde XCC
| |
UEFI
| |
| Sous-menu | Exemple |
|---|---|
Remarque Seule l’adresse MAC actuellement en service est affichée (extension ou partagée). | |
| Sous-menu | Exemple |
|---|---|
| |
| Sous-menu | Exemple |
|---|---|
| Nombre de sessions actives | |
Le SC750 V4 ne prend pas en charge les fonctions suivantes : demander une réinstallation virtuelle, modifier l’adresse IPv4 statique du XCC, modifier le nom du système et générer/télécharger les données de maintenance FFDC.
| Sous-menu | Exemple |
|---|---|
Plusieurs actions rapides sont disponibles :
| |


