외부 진단 핸드셋
외부 진단 핸드셋은 케이블을 통해 서버에 부착된 외부 장치로 오류, 시스템 상태, 펌웨어, 네트워크 및 상태 정보에 빠르게 액세스할 수 있습니다.
외부 진단 핸드셋 위치
| 위치 | 설명 |
|---|---|
외부 진단 핸드셋은 외부 케이블을 사용하여 서버에 연결할 수 있습니다. ![]() | 1 외부 진단 핸드셋 |
| 2 마그네틱 하단 이 구성 요소를 사용하면 진단 핸드셋을 랙의 상단 또는 측면에 부착하여 손으로는 서비스 작업을 수행할 수 있습니다. | |
| 3 외부 진단 커넥터 이 커넥터는 서버 앞면에 있으며 외부 진단 핸드셋을 연결하는 데 사용됩니다. |

플러그의 플라스틱 클립을 앞으로 누릅니다.
클립을 잡고 커넥터에서 케이블을 제거합니다.
디스플레이 패널 개요
진단 장치는 LCD 디스플레이와 5개의 탐색 버튼으로 구성됩니다.
![]() | 1 LCD 디스플레이. |
| 2 스크롤 버튼(위로/아래로/왼쪽/오른쪽) 스크롤 버튼을 눌러 시스템 정보를 찾고 선택합니다. | |
| 3 선택 버튼 선택 버튼을 눌러 메뉴 옵션에서 선택합니다. |
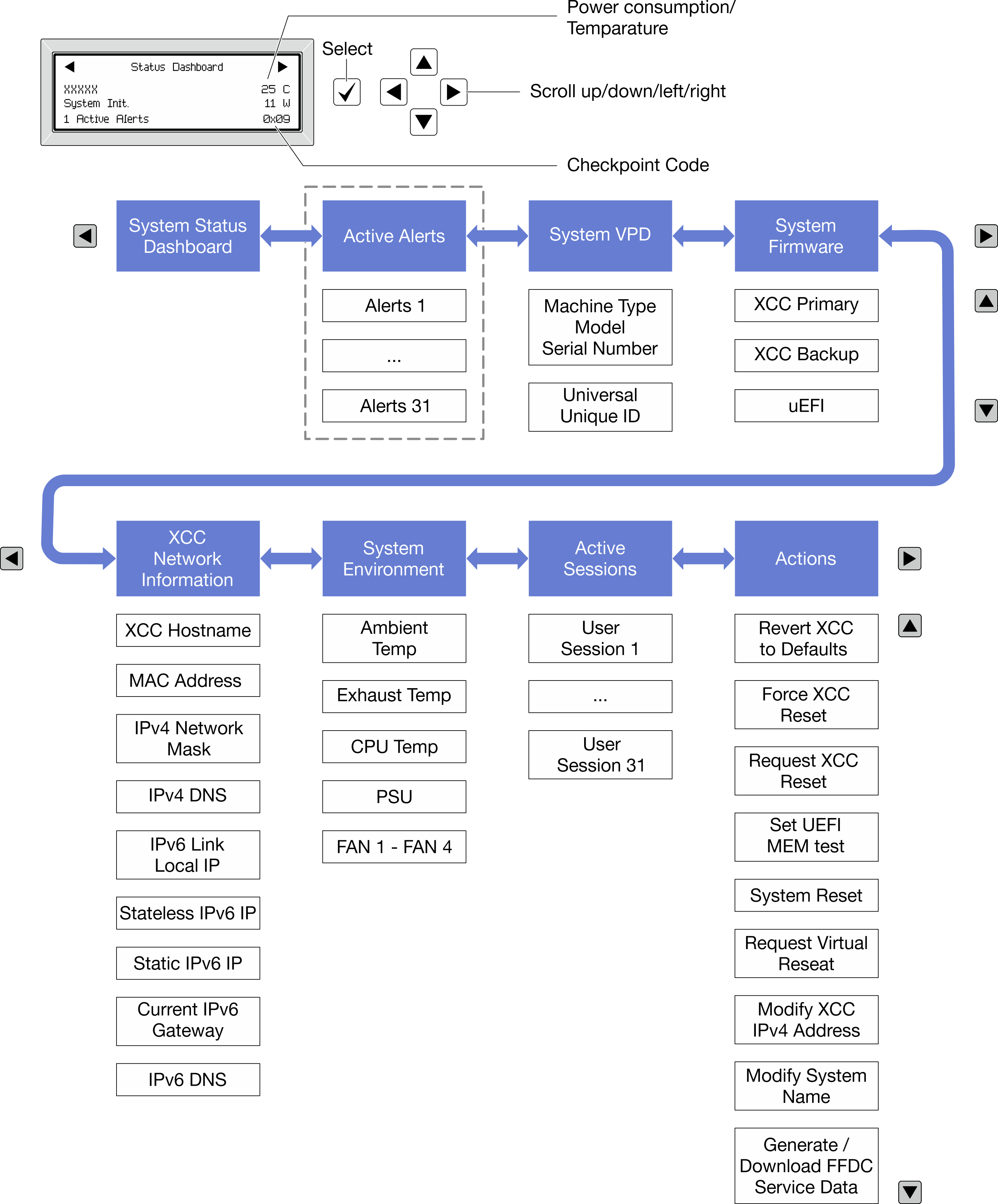
옵션 플로우 다이어그램
SC750 V4는 가상 재배치 요청, XCC 고정 IPv4 주소 수정, 시스템 이름 수정 및 FFDC 서비스 데이터 생성/다운로드 기능을 지원하지 않습니다.
LCD 패널에는 다양한 시스템 정보가 표시됩니다. 스크롤 키를 사용하여 옵션을 탐색하십시오.
모델에 따라 LCD 디스플레이의 옵션 및 항목이 다를 수 있습니다.

전체 메뉴 목록
다음 메뉴 옵션을 사용할 수 있습니다. 선택 버튼을 사용하여 옵션과 하위 정보 항목 간을 전환하고 스크롤 버튼을 사용하여 옵션 또는 정보 항목 간을 전환합니다.
모델에 따라 LCD 디스플레이의 옵션 및 항목이 다를 수 있습니다.
| 홈 메뉴 | 예 |
|---|---|
1 시스템 이름 2 시스템 상태 3 활성 경고 수 4 온도 5 소비 전력 6 체크포인트 코드 | ![]() |
| 하위 메뉴 | 예 |
|---|---|
홈 화면: 활성 오류 수 주 활성 경고메뉴는 활성 오류 수만 표시합니다. 오류가 발생하지 않으면 탐색하는 동안 활성 경고메뉴를 사용할 수 없습니다. | |
세부 정보 화면:
| |
| 하위 메뉴 | 예 |
|---|---|
| |
| 하위 메뉴 | 예 |
|---|---|
XCC 기본
| |
XCC 백업
| |
UEFI
| |
| 하위 메뉴 | 예 |
|---|---|
주 현재 사용 중인 MAC 주소만 표시됩니다(확장 또는 공유). | |
| 하위 메뉴 | 예 |
|---|---|
| |
| 하위 메뉴 | 예 |
|---|---|
| 활성 세션 수 | |
SC750 V4는 가상 재배치 요청, XCC 고정 IPv4 주소 수정, 시스템 이름 수정 및 FFDC 서비스 데이터 생성/다운로드 기능을 지원하지 않습니다.
| 하위 메뉴 | 예 |
|---|---|
몇 가지 빠른 작업을 사용할 수 있습니다.
| |


