外部診断ハンドセット
外部診断ハンドセットとは、ケーブルでサーバーに接続されている外部デバイスを指し、エラー、システム・ステータス、ファームウェア、ネットワークおよびヘルスなどのシステム情報に簡単にアクセスできます。
外部診断ハンドセットの位置
| 位置 | コールアウト |
|---|---|
外部診断ハンドセットは、外部ケーブルを使用してサーバーに接続できます。 ![]() | 1 外部診断ハンドセット |
| 2 磁性の下部 このコンポーネントを使用して、診断ハンドセットをラックの上部または側面に取り付けると、サービス・タスクのために手を空けることができます。 | |
| 3 外部診断コネクター このコネクターは、サーバーの前面にあり、外部診断ハンドセットに接続するのに使用されます。 |

プラグのプラスチック・クリップを前方押します。
クリップを持ったまま、コネクターからケーブルを取り外します。
表示パネルの概要
診断デバイスは、LCD ディスプレイと 5 つのナビゲーション・ボタンで構成されます。
![]() | 1 LCD ディスプレイ。 |
| 2 スクロール・ボタン (上/下/左/右) スクロール・ボタンを押して、システム情報を見つけて選択します。 | |
| 3 選択ボタン 選択ボタンを押してメニューのオプションから選択します。 |
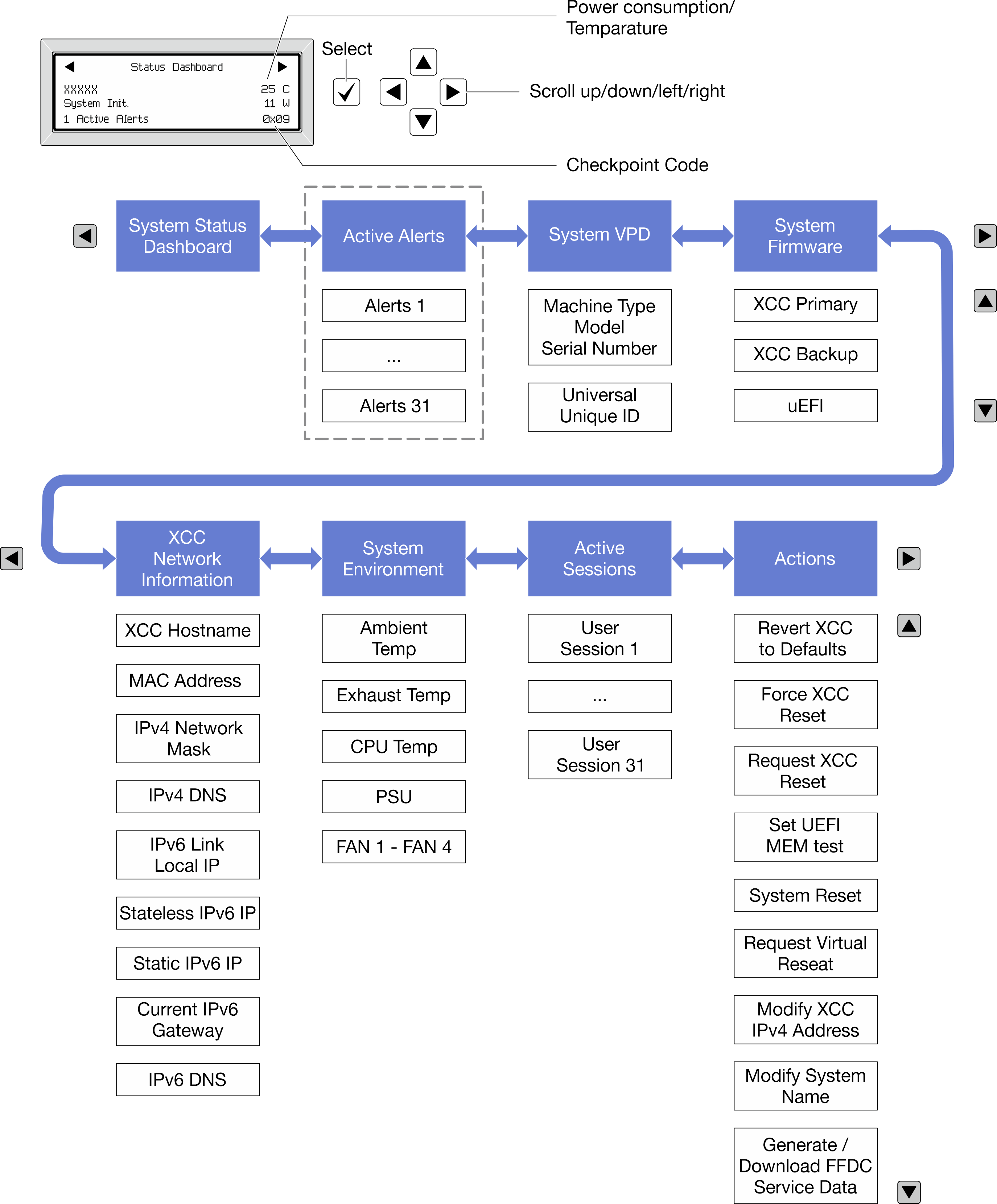
オプション・フロー・ダイアグラム
SC750 V4 は、仮想再取り付けの要求、XCC 静的 IPv4 アドレスの変更、システム名の変更、および FFDC サービス・データの生成/ダウンロードの機能をサポートしません。
LCD パネルのディスプレイにはさまざまなシステム情報が表示されます。スクロール・キーを使用してオプション間を移動します。
モデルによっては、LCD ディスプレイのオプションとエントリーが異なる場合があります。

フル・メニュー・リスト
使用可能なオプションのリストを次に示します。オプションと下位の情報項目間は選択ボタンで切り替えます。オプション間または情報項目間の切り替えは選択ボタンで切り替えます。
モデルによっては、LCD ディスプレイのオプションとエントリーが異なる場合があります。
| ホーム・メニュー | 例 |
|---|---|
1 システム名 2 システム・ステータス 3 アクティブなアラートの数 4 温度 5 電力使用量 6 チェックポイント・コード | ![]() |
| サブメニュー | 例 |
|---|---|
ホーム画面:アクティブなエラーの数 注 アクティブなアラートメニューには、アクティブなエラーの数のみが表示されます。エラーが生じない場合、ナビゲーション中に アクティブなアラートメニューが使用できなくなります。 | |
詳細画面:
| |
| サブメニュー | 例 |
|---|---|
| |
| サブメニュー | 例 |
|---|---|
XCC プライマリー
| |
XCC バックアップ
| |
UEFI
| |
| サブメニュー | 例 |
|---|---|
注 現在使用中の MAC アドレスのみが表示されます (拡張または共用)。 | |
| サブメニュー | 例 |
|---|---|
| |
| サブメニュー | 例 |
|---|---|
| アクティブ・セッションの数 | |
SC750 V4 は、仮想再取り付けの要求、XCC 静的 IPv4 アドレスの変更、システム名の変更、および FFDC サービス・データの生成/ダウンロードの機能をサポートしません。
| サブメニュー | 例 |
|---|---|
いくつかのクイック・アクションが使用可能です。
| |


