Externes Diagnosegerät
Das externe Diagnosegerät ist eine externe Einheit, die über ein Kabel mit dem Server verbunden ist, und ermöglicht einen schnellen Zugriff auf Systeminformationen wie Fehler, Systemstatus, Firmware, Netzwerk sowie Diagnoseinformationen.
Position des externen Diagnosegeräts
| Position | Nummern |
|---|---|
Das externe Diagnosegerät ist mit einem externen Kabel an den Server angeschlossen. ![]() | 1 Externes Diagnosegerät |
| 2 Magnetische Unterseite Mit dieser Komponente kann das Diagnosegerät seitlich am Rack oder darauf befestigt werden, damit Sie die Hände für Wartungsarbeiten frei haben. | |
| 3 Externer Diagnoseanschluss Der Anschluss befindet sich an der Vorderseite des Servers und wird zum Anschließen eines externen Diagnosegeräts verwendet. |

Drücken Sie die Plastikklammer am Stecker nach vorne.
Halten Sie die Klammer gedrückt und ziehen Sie das Kabel aus dem Anschluss.
Anzeigenübersicht
Das Diagnosegerät bietet eine LCD-Anzeige und fünf Navigationstasten.
![]() | 1 LCD-Anzeige |
| 2 Bildlauftasten (aufwärts/abwärts/links/rechts) Drücken Sie die Bildlauftasten, um zu den Systeminformationen zu navigieren. | |
| 3 Auswahltaste Drücken Sie die Auswahltaste, um eine Option im Menü auszuwählen. |
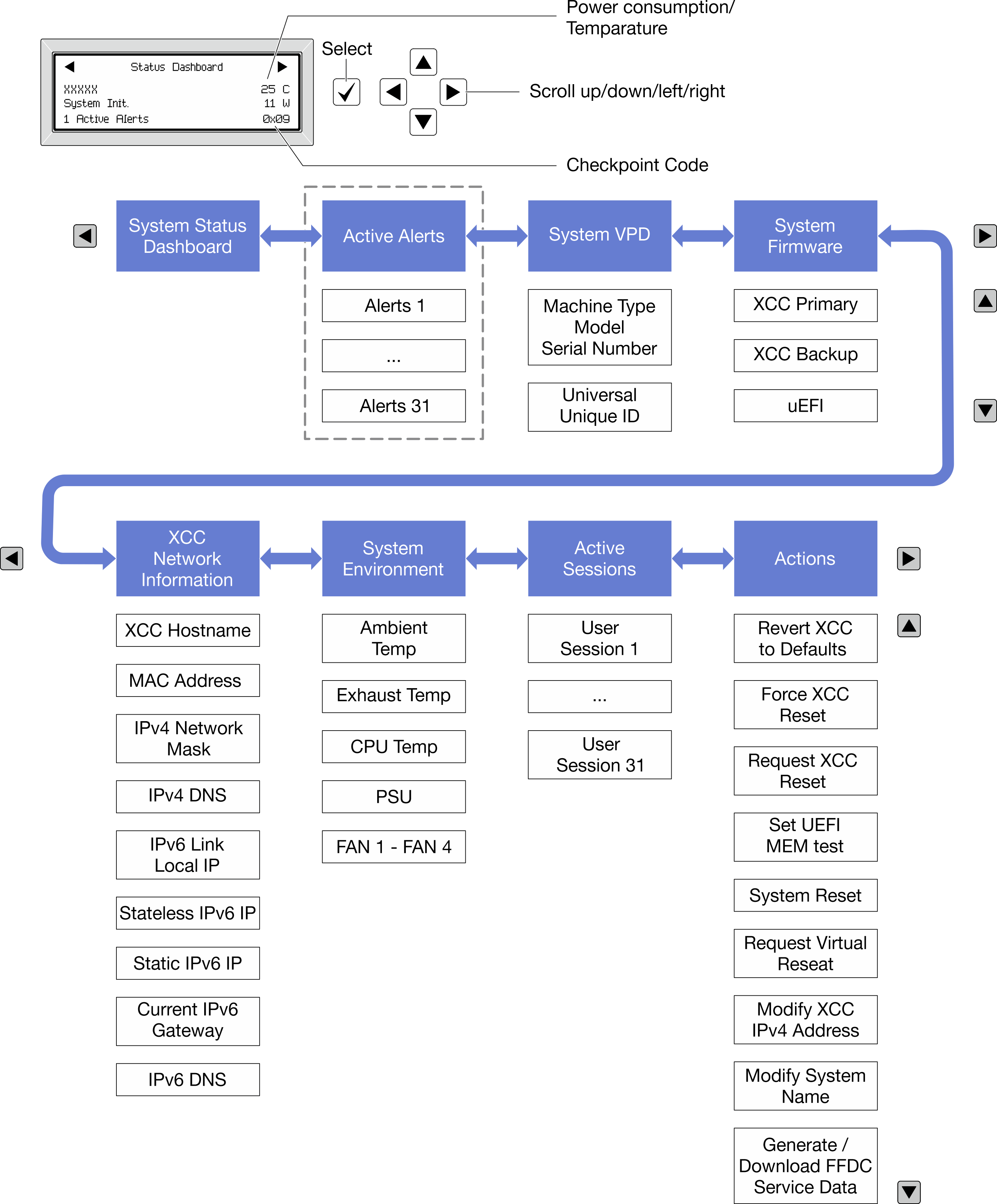
Flussdiagramm der Optionen
SC750 V4 unterstützt die folgenden Funktionen nicht: Virtuelles Wiedereinsetzen anfordern, Statische IPv4-Adresse von XCC ändern, Systemname ändern und Servicedaten (FFDC) generieren/herunterladen.
Die LCD-Anzeige zeigt verschiedene Systeminformationen an. Navigieren Sie mit den Bildlauftasten durch die Optionen.
Je nach Modell können sich die Optionen und Einträge auf der LCD-Anzeige unterscheiden.

Vollständiges Menü
Die folgenden Optionen sind verfügbar. Mit der Auswahltaste wechseln Sie zwischen einer Option und den untergeordneten Informationseinträgen und mit den Bildlauftasten wechseln Sie zwischen Optionen oder Informationseinträgen.
Je nach Modell können sich die Optionen und Einträge auf der LCD-Anzeige unterscheiden.
| Startmenü | Beispiel |
|---|---|
1 Systemname 2 Systemstatus 3 Anzahl aktiver Alerts 4 Temperatur 5 Energieverbrauch 6 Prüfpunktcode | ![]() |
| Untermenü | Beispiel |
|---|---|
Startbildschirm: Anzahl aktiver Fehler Anmerkung Das Menü Aktive Alertszeigt nur die Anzahl der aktiven Fehler an. Wenn keine Fehler vorhanden sind, steht das Menü Aktive Alertsin der Navigation nicht zur Verfügung. | |
Detailbildschirm:
| |
| Untermenü | Beispiel |
|---|---|
| |
| Untermenü | Beispiel |
|---|---|
XCC primär
| |
XCC-Sicherung
| |
UEFI
| |
| Untermenü | Beispiel |
|---|---|
Anmerkung Es wird nur die derzeit verwendete MAC-Adresse angezeigt (Erweiterung oder gemeinsam genutzt). | |
| Untermenü | Beispiel |
|---|---|
| |
| Untermenü | Beispiel |
|---|---|
| Anzahl aktiver Sitzungen | |
SC750 V4 unterstützt die folgenden Funktionen nicht: Virtuelles Wiedereinsetzen anfordern, Statische IPv4-Adresse von XCC ändern, Systemname ändern und Servicedaten (FFDC) generieren/herunterladen.
| Untermenü | Beispiel |
|---|---|
Es stehen mehrere schnelle Aktionen zur Verfügung:
| |


